Die Volksschule gewährleistet eine angemessene Bildung aller Kinder und Jugendlichen im Kanton Zürich. Bei Bedarf erhalten Schülerinnen und Schüler mit einem besonderen Bildungsbedarf gezielte fachliche Unterstützung.
Regelschulangebote
Die Regelschule ist Ort des gemeinsamen Lernens. Ein individualisierender und integrativer Unterricht unterstützt das Lernen aller Schülerinnen und Schüler. Zur integrativen Förderung verfügt die Regelschule über verschiedene Angebote. Für die Zuweisung zu diesen sonderpädagogischen Massnahmen ist das Verfahren «Schulische Standortgespräche» - beziehungsweise «DaZ-Standortgespräch» - verbindlich anzuwenden. Bei Unklarheiten kann eine schulpsychologische Abklärung durchgeführt werden.
Kinder mit besonderem Bildungsbedarf werden möglichst innerhalb der Regelklasse gefördert und durch die Klassenlehrperson unterstützt. Bei Bedarf werden sie zusätzlich von Fachpersonen (z.B. SHP oder Therapeutinnen und Therapeuten) unterstützt.
Die Regelschule bietet folgende Massnahmen an:
- Integrative Förderung (IF)
- Therapien (Logopädie, Psychomotorik, Angebote bei Sinnes-/Körperbeeinträchtigungen, Psychotherapie)
- Besondere Klassen
- Deutsch als Zweitsprache (DaZ)
- Begabtenförderung
«In der Volksschule des Kantons Zürich gilt der Grundsatz der Integration»
Myriam Ziegler, Amtschefin Volksschulamt
Sonderschulangebote
Die Sonderschulung richtet sich an Kinder und Jugendliche, die aufgrund einer Beeinträchtigung nicht angemessen in der Regelschule gefördert werden können. Die Sonderschulung umfasst Unterricht, Therapie, Erziehung und Betreuung. Ein möglicher Anspruch auf Sonderschulung besteht vom Zeitpunkt des Eintritts in die Kindergartenstufe bis zum Abschluss der Schule, längstens jedoch bis zur Vollendung des 20. Altersjahres.
Die Sonderschulung kann integrativ in der Regelschule oder separiert in einer Sonderschule erfolgen.
Für die Zuweisung zu einer Sonderschulung sind das Verfahren «Schulische Standortgespräche» (vgl. unten) und eine schulpsychologische Abklärung mit Standardisiertem Abklärungsverfahren (SAV) verbindlich anzuwenden.
Zuweisungsverfahren
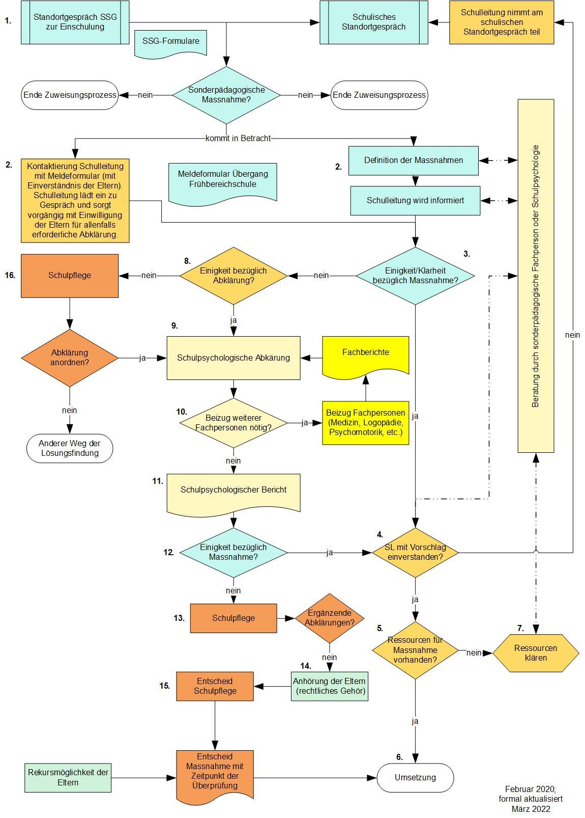
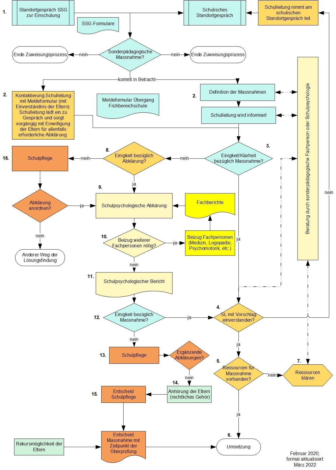
Die Zuweisung zu sonderpädagogischen Massnahmen der Regelschule, genauso wie die Zuweisung zur Sonderschulung, beginnt mit einem schulischen Standortgespräch (SSG).
Im weiteren Verlauf sind die beiden Zuweisungsverfahren unterschiedlich. Bei den sonderpädagogischen Massnahmen der Regelschule kann die Schulleitung im Rahmen ihrer Kompetenzen entsprechende Ressourcen sprechen. Die Zuweisung zur Sonderschulung (integrativ oder separiert) setzt eine schulpsychologische Abklärung mit Standardisiertem Abklärungsverfahren (SAV) und eine Anordnung der Schulpflege voraus.
Findet die Sonderschulung in einer Sonderschule mit Heimpflegeangebot statt, braucht es für die Heimpflege eine Kostenübernahmegarantie (KÜG). Diese muss von den Eltern beim Amt für Jugend und Berufsberatung (AJB) eingereicht werden. Die Schulpflege ist dafür nicht zuständig.
Zuweisungsverfahren sonderpädagogische Massnahmen der Regelschule
Zu den sonderpädagogischen Massnahmen der Regelschule gehören die integrative Förderung (IF), Therapien, Besondere Klassen, Deutsch als Zweitsprache (DaZ) und die Begabtenförderung.
Die Prüfung einer sonderpädagogischen Massnahme setzt ein schulisches Standortgespräch (SSG) voraus. Kann das im SSG definierte Förderziel nur mit einer sonderpädagogischen Massnahme erreicht werden, wird der Schulleitung ein Vorschlag für die anzuordnende Massnahme unterbreitet.
Mit Zustimmung der Schulleitung wird der Vorschlag zur Entscheidung.
Können sich die Beteiligten nicht auf die geeignete Massnahme einigen oder bestehen Unklarheiten, wird eine schulpsychologische Abklärung durchgeführt. Die Schulpsychologin oder der Schulpsychologe verfasst daraufhin einen Bericht mit einer Empfehlung einer allfälligen Massnahme. Wird auch nach einer sorgfältigen Abklärung keine Einigkeit erzielt oder kann die angemessene Förderung nicht gewährleistet werden, sind neue Lösungen zu finden. Können sich Lehrpersonen und Eltern nicht einigen oder stimmt die Schulleitung ihrem Vorschlag nicht zu, entscheidet die Schulpflege in letzter Instanz.
Zuweisungsverfahren zur Sonderschulung
Stellt sich die Frage nach der Sonderschulung für eine Schülerin oder einen Schüler, findet ein schulisches Standortgespräch (SSG) statt. Da bei einer möglichen Sonderschulung ausserdem eine schulpsychologische Abklärung zwingend erfolgen muss, erteilt die Schulpflege den entsprechenden Auftrag dem Schulpsychologischen Dienst. Dieser führt eine Abklärung mit dem Standardisierten Abklärungsverfahren (SAV) durch. Bei Bedarf kann der Schulpsychologische Dienst dabei weitere Fachpersonen und Fachberichte beiziehen. Die vorläufigen Ergebnisse werden im Abklärungsgespräch mit den Eltern, der zuständigen Regelschule, der allenfalls involvierten Sonderschule und der zuständigen Person der Schulpflege diskutiert. Es wird ein Konsens für die definitive Empfehlung angestrebt. Die abklärende Schulpsychologin oder der Schulpsychologe verfasst einen Bericht mit einer Empfehlung zur allfälligen Sonderschulung zuhanden der Schulpflege. Die Eltern erhalten diesen Bericht ebenfalls. Bevor die Schulpflege über die Sonderschulung entscheidet, ist sie verpflichtet, den Eltern das rechtliche Gehör zu gewähren.
Die Entscheidung für eine Sonderschulung fällt die Schulpflege. Daraufhin werden die Einzelheiten der Sonderschulung im Aufnahmevertrag zwischen der Schulpflege und der Sonderschuleinrichtung geregelt.
Findet die Sonderschulung in einem Schulheim statt, braucht es für die Heimpflege eine Kostenübernahmegarantie (KÜG). Diese muss von den Eltern beim Amt für Jugend und Berufsberatung (AJB) eingereicht werden. Die Schulpflege ist dafür nicht zuständig.
Der Verlauf der Sonderschulung wird mindestens jährlich überprüft und das weitere Vorgehen aufgrund der Ergebnisse festgelegt. Im Schulischen Standortgespräch wird nach Erhebung der aktuellen schulischen Situation über Aufhebung, Änderung oder Weiterführung der Massnahme diskutiert.
Zuweisung aus dem Frühbereich
Zeigt sich im Übergang zwischen Frühbereich und Schule bereits eine allfällige Notwendigkeit von sonderpädagogischen Massnahmen, wird ein Schulisches Standortgespräch durchgeführt. Bei Bedarf erfolgt eine Meldung an die zuständige Schulverwaltung zuhanden der Schulpflege zur Prüfung von sonderpädagogischen Massnahmen oder einer Sonderschulung.
Überprüfung
Verwenden Sie die Akkordeon-Bedienelemente, um die Sichtbarkeit der jeweiligen Panels (unterhalb der Bedienelemente) umzuschalten.
Die sonderpädagogische Massnahme ist spätestens nach Ablauf eines Jahres mittels schulischem Standortgespräch (SSG) zu überprüfen. Die Überprüfung wird üblicherweise durch dieselben Personen durchgeführt, welche die Massnahmen auch angeordnet haben. Der Schulpsychologische Dienst oder andere Fachleute können beigezogen werden. Danach erfolgt der Entscheid durch die Schulleitung über die Aufhebung, Änderung oder Weiterführung der Massnahme.
Die Überprüfung der Sonderschulung wird jährlich im Rahmen eines schulischen Standortgesprächs (SSG) vorgenommen. Der Schulpsychologische Dienst oder andere Fachleute können beigezogen werden.
Bezüglich Aufhebung, Änderung oder Weiterführung der Sonderschulung entscheidet abschliessend die Schulpflege. Es sind nachfolgende Regelungen zu beachten.
Aufhebung der Sonderschulung
Eine Sonderschulung ist gemäss Volksschulgesetz (VSG) längstens bis zur Vollendung des 20. Altersjahres möglich, sofern ein Lernzuwachs zwischen dem 18. und 20. Altersjahr vom Schulpsychologischen Dienst prognostiziert werden kann. Eine Aufhebung der Sonderschulung wird im Rahmen des schulischen Standortgesprächs überprüft und besprochen. Der Entscheid zur Aufhebung hat für die Schülerin oder den Schüler den Übertritt in eine Anschlusslösung zur Folge.
Als Anschlusslösungen während der obligatorischen Schulzeit gelten insbesondere:
- Regelklassen der Volksschule, wenn notwendig mit Unterstützung von sonderpädagogischen Massnahmen der Regelschule
- Andere Schulen während der obligatorischen Schulzeit (z.B. Privatschulen, Mittelschulen)
Mögliche Anschlusslösungen nach der obligatorischen Schulzeit sind insbesondere:
- Brückenangebote
- Arbeitsstellen
- Erstmalige berufliche Ausbildungen im Rahmen der IV (z.B. Praktische Ausbildungen PrA nach INSOS oder IV-Anlehren)
- Berufliche Grundbildungen mit eidgenössischem Berufsattest (EBA) und verstärkter Unterstützung
- Eidgenössische Fähigkeitszeugnis (EFZ)
- Aktivierung und Beschäftigung in einer Tagesstätte
- Mittelschulen
Bei einer Aufhebung der Sonderschulung mit einer Anschlusslösung während der obligatorischen Schulzeit ist immer ein schriftlicher Beschluss erforderlich. Bei Aufhebungen nach der obligatorischen Schulzeit ist ein Beschluss zwar empfehlenswert, jedoch nicht zwingend erforderlich. Denn mit dem Austritt aus der Volksschule endet auch der Anspruch auf Sonderschulung.
Änderung der Sonderschulung
Bei einer Änderung der Sonderschulung ist der Umfang oder die Art dieser Massnahme betroffen. Dazu zählt beispielsweise ein Wechsel von der separierten in die integrierte Sonderschulung oder der Übertritt in eine andere Sonderschuleinrichtung.
Tritt die Schülerin oder der Schüler in eine andere Art der Sonderschulung über oder wird die Sonderschulung an einem neuen Ort durchgeführt und ist zudem mit veränderten Kosten zu rechnen, braucht es immer einen schriftlichen Beschluss der Schulpflege. Bei geringfügigen Änderungen des Umfangs innerhalb der bestehenden Sonderschulung ist ein Beschluss zwar empfehlenswert, jedoch nicht zwingend erforderlich.
Weiterführung der Sonderschulung
Sofern die Überprüfung der sonderpädagogischen Massnahmen zeigt, dass die Weiterführung der Sonderschulung über die Dauer der obligatorischen Schulzeit hinaus und längstens bis zur Vollendung des 20. Altersjahres erforderlich ist, besteht Anspruch auf eine verlängerte Sonderschulung – auch Sonderschulung 15plus genannt.
Tritt die Schülerin oder der Schüler in die Sonderschulung 15plus über, ist immer ein schriftlicher Beschluss erforderlich, der die Notwendigkeit der Weiterführung der Sonderschulung festhält.
Schulisches Standortgespräch (SSG)
Das Verfahren «Schulisches Standortgespräch» wird eingesetzt, wenn bei einer Schülerin oder einem Schüler ein besonderes pädagogisches Bedürfnis vermutet wird.
Wenn bei der Einschulung sonderpädagogische Massnahmen geprüft werden sollen, ist ein schulisches Standortgespräch (SSG) im Frühbereich durchzuführen. Es gibt spezifische SSG-Formulare für den Frühbereich.
Definition
Das schulische Standortgespräch (SSG) ist ein strukturiertes Verfahren zur individuellen Standortbestimmung und zur Vereinbarung von Förderzielen. Es unterstützt eine ressourcenorientierte Sichtweise und dient der Klärung, welche Massnahmen für eine Schülerin oder einen Schüler in der gegenwärtigen schulischen Situation angemessen sind. Auslöser für ein SSG ist die Wahrnehmung der Eltern, der Lehrperson oder weiterer Fachpersonen. Sie möchten die Situation der Schülerin oder des Schülers gemeinsam beleuchten und besprechen. Beobachtungen aller Beteiligten werden systematisch erfasst und einbezogen. Dabei erfolgen nach einheitlichen Kriterien die Beschreibung der Situation und der vorliegenden Probleme, die Festlegung der nächsten Schritte sowie allfällige Zuweisungsentscheide.
Das SSG ist für verschiedene schülerbezogene Gesprächsanlässe geeignet. Für die Zuweisung und Überprüfung von sonderpädagogischen Massnahmen ist es verbindlich.
Ablauf
Nehmen Eltern oder Lehrpersonen Schwierigkeiten, Veränderungen oder Auffälligkeiten im Verhalten oder in den Leistungen einer Schülerin oder eines Schülers wahr, können sie bei der Lehrperson ein schulisches Standortgespräch (SSG) verlangen. Die Lehrperson lädt zum SSG ein. Die Lehrerin oder der Lehrer definiert ausserdem, wer zusätzlich zu den Eltern am SSG teilnimmt. Wenn immer möglich nimmt auch die Schülerin oder der Schüler am SSG teil.
Vor dem SSG halten alle beteiligten Personen ihre Beobachtungen im Vorbereitungsformular «Gemeinsames Verstehen und Planen» fest. Dies dient dazu, eine gemeinsame Sicht und ein übereinstimmendes Verständnis für die Situation der Schülerin oder des Schülers zu entwickeln. Die Schülerin oder der Schüler füllt auch ein Vorbereitungsformular aus. Das Ausfüllen des Formulars sollte in einer Viertelstunde möglich sein.
Am Gespräch werden die ausgefüllten Formulare nebeneinander gelegt, um die Einschätzungen aller Beteiligten zu vergleichen. Gemeinsam werden ein bis zwei Kernthemen bestimmt, die am SSG vertieft besprochen werden. Für diese werden konkrete Förderziele festgelegt. Ist zur Erreichung dieser Ziele eine sonderpädagogische Massnahme angezeigt, wird ein entsprechender Vorschlag formuliert. Das SSG wird mit der Unterschrift aller Beteiligten auf dem Protokollblatt abgeschlossen. Dieses ist die Grundlage zur späteren Überprüfung der Massnahmen. Das Protokoll aus dem SSG wird im Schülerdossier aufbewahrt.
Nicht jedes SSG hat eine Massnahme zur Folge. Sind sich die Beteiligten im SSG uneinig oder bestehen Unklarheiten über Förderziele und Massnahmen, wird in der Regel eine schulpsychologische Abklärung durchgeführt. Wer über Massnahmen entscheidet, ist im Volksschulgesetz (VSG), in der Verordnung über die sonderpädagogischen Massnahmen (VSM) respektive in der Volksschulverordnung (VSV) geregelt. Unabhängig davon, ob eine Massnahme vorgeschlagen wird oder nicht, wird die Schulleitung von der Lehrperson über das Ergebnis des SSG informiert.
Überprüfung
Innerhalb eines Förderplanzyklus ist es nötig, vereinbarte Massnahmen regelmässig zu überprüfen und Förderziele dementsprechend anzupassen. Dies geschieht in einem weiteren schulischen Standortgespräch, meist mit denselben Personen wie beim ersten Gespräch.
Verwenden Sie die Akkordeon-Bedienelemente, um die Sichtbarkeit der jeweiligen Panels (unterhalb der Bedienelemente) umzuschalten.
- Download Persönliche Vorbereitung eines Standortgesprächs – Gemeinsames Verstehen und Planen – Frühbereich PDF | 1 Seiten | Deutsch | 250 KB
- Download Protokoll Standortgespräch – Gemeinsames Verstehen und Planen – Frühbereich PDF | 3 Seiten | Deutsch | 278 KB
- Download Joint Assessment of the Situation and Planning PDF | 1 Seiten | Englisch | 333 KB
- Download Compréhension et planification PDF | 1 Seiten | Französisch | 334 KB
- Download Comprendere e pianificare in comune PDF | 1 Seiten | Italienisch | 338 KB
- Download Comprender y planificar en común PDF | 1 Seiten | Spanisch | 332 KB
- Download Compreensão e planificação em conjunto PDF | 1 Seiten | Portugiesisch | 332 KB
- Download Zajednička procjena PDF | 1 Seiten | Serbisch, Kroatisch, Bosnisch | 373 KB
- Download Planifikimi dhe kuptimi i përbashkët i bisedës PDF | 1 Seiten | Albanisch | 432 KB
- Download Çocuğun durumunu birlikte gözden geçirme ve planlama PDF | 1 Seiten | Türkisch | 336 KB
- Download இடம் குறித்த சந்திப்பிற்கான தனிப்பட்ட தயாரிப்பு – கூட்டுப் புரிதல் மற்றும் திட்டமிடல் – ஆரம்ப ஆண்டுகள் PDF | 1 Seiten | Tamilisch | 336 KB
- Download Protokoll schulisches Standortgespräch – Gemeinsames Verstehen und Planen – Basisformular PDF | 3 Seiten | Deutsch | 546 KB
- Download Protokoll schulisches Standortgespräch – Gemeinsames Verstehen und Planen – Kindergartenstufe PDF | 3 Seiten | Deutsch | 504 KB
- Download Protokoll schulisches Standortgespräch – Gemeinsames Verstehen und Planen – Primar- und Sekundarstufe PDF | 3 Seiten | Deutsch | 607 KB
Angebote für Schülerinnen und Schüler mit besonderen pädagogischen Bedürfnissen (Ordner 3)
Der Ordner 3 wurde zur Einführung des Volksschulgesetzes (VSG) im Jahr 2005 erstellt. Die Aktualisierung der Unterlagen erfolgt laufend.
Kontaktperson Sonderpädagogik nach Bezirk
Verwenden Sie die Akkordeon-Bedienelemente, um die Sichtbarkeit der jeweiligen Panels (unterhalb der Bedienelemente) umzuschalten.
Weiterführende Informationen
Verwenden Sie die Akkordeon-Bedienelemente, um die Sichtbarkeit der jeweiligen Panels (unterhalb der Bedienelemente) umzuschalten.
Bitte geben Sie uns Feedback
Ist diese Seite verständlich?
Vielen Dank für Ihr Feedback!
Kontakt
Volksschulamt – Abteilung Besondere Förderung, Sektor Sonderpädagogik
Sekretariat