Tiefengeothermie

Die Nutzung der im Untergrund gespeicherten Wärmeenergie ab einer Tiefe von 500 Metern bezeichnet man als Tiefengeothermie. Gesuche für Bewilligungen und Konzessionen zur Nutzung von Tiefengeothermie werden in einem separaten Verfahren und aufgrund einer umfassenden Risikoanalyse geprüft.

Tiefengeothermie

Mit zunehmender Tiefe steigt die Temperatur im Untergrund um etwa 3 °C pro 100 Meter an. Diese natürliche Wärme aus dem Erdinnern ist nahezu unerschöpflich und unabhängig von Witterung oder Tageszeit verfügbar. Deshalb ist die Tiefengeothermie eine attraktive Möglichkeit zur Energiegewinnung. Sie kann auf verschiedene Arten genutzt werden und trägt als erneuerbare Energieform wesentlich zur Reduktion von CO₂-Emissionen und zur Erreichung der Klimaziele des Kantons Zürich und der Schweiz bei.

Grundsätzlich wird zwischen hydrothermalen und petrothermalen Nutzungssystemen unterschieden. Für hydrothermale Nutzungen werden tiefe wasserführende Gesteinsschichten benötigt. Petrothermale Systeme können in praktisch wasserundurchlässigen Gesteinen angewendet werden. 

Beide Systeme werden mittels Tiefbohrungen erschlossen. 

Nutzungen in grossen Tiefen sind mit Risiken behaftet, insbesondere bezüglich der Gefährdung des Grundwassers und dem Auslösen von Erdbeben (induzierte Seismizität). Es werden deshalb hohe Anforderungen an die Sicherheit, die Umweltverträglichkeit und die Wirtschaftlichkeit gestellt.

Gesetz über die Nutzung des Untergrundes

Seit 1. Juli 2023 ist im Kanton Zürich das Gesetz über die Nutzung des Untergrundes (GNU) in Kraft. Für Nutzungen der Tiefengeothermie ist darin geregelt:

  • Die Entnahme und der Eintrag von Wärme mit geschlossenen Systemen in einer Tiefe von > 1'000 Metern
  • Die Entnahme und der Eintrag von Wärme mit offenen Systemen in einer Tiefe von > 1'000 Metern
  • Die Entnahme von Grundwasser in einer Tiefe von > 1'000 Metern.
  • Geologische, hydrogeologische und geophysikalische Untersuchungen, welche hinsichtlich einer geplanten Nutzung des Untergrundes gemäss GNU erfolgen

Nutzungen in einer Tiefe zwischen 500 und 1'000 Metern fallen nicht in den Geltungsbereich des GNU. Thermische Grundwassernutzungen benötigen eine wasserrechtliche Konzession, Erdwärmesonden eine gewässerschutzrechtliche Bewilligung. Aufgrund der hohen Anforderungen an Bohrtechnik, Umweltschutz und Sicherheit sind Nutzungen in diesem Tiefenbereich stets Einzelfallbeurteilungen.

Das Schema zeigt, welche Nutzungen des Untergrundes eine Bewilligung oder Konzession nach dem Gesetz über die Nutzung des Untergrundes (GNU) benötigen.
Das Schema zeigt, welche Nutzungen des Untergrundes eine Bewilligung oder Konzession nach dem Gesetz über die Nutzung des Untergrundes (GNU) benötigen.

Eine Bewilligung oder Konzession erlangen

Es wird ein mehrstufiges Vorgehen empfohlen: 

  1. Anfrage: Eine erste Kontaktaufnahme (Voranfrage) bei der Abteilung Gewässerschutz des AWEL wird zu einem sehr frühen Projektstand empfohlen.
  2. Vorgesuch: Ein Vorgesuch, welches inhaltlich einer «Machbarkeitsstudie» entspricht und die Hauptrisiken sowie den groben Zeitplan des Projektes beschreibt, kann nun eingereicht werden. Das Vorgesuch erlaubt die Festlegung der für das eigentliche Gesuch notwendigen Unterlagen, die frühzeitige Kontaktaufnahme mit allen anderen betroffenen Fachstellen sowie die Erstellung eines Zeitplans. Konflikte können somit frühzeitig erkannt und eine hohe Planungssicherheit erreicht werden. 
  3. Gesuch: Das eigentliche Gesuch um eine Bewilligung oder Konzession beinhaltet detaillierte, verbindliche Beschriebe aller Planungsarbeiten für die Durchführung inkl. Untersuchungen. Zentrale Punkte sind eine umfassende Risikoanalyse sowie spezifische Konzepte zur Überwachung und Risikominimierung.

Das Gesuch ist mit allen notwendigen Unterlagen der Abteilung Gewässerschutz des AWEL einzureichen. Sie unterzieht das Gesuch einer Vorprüfung auf Vollständigkeit und koordiniert das weitere Verfahren. Nach erfolgreicher Vorprüfung erfolgt die materielle Prüfung der betroffenen Fachstellen. Die Gemeinde legt das Gesuch während 30 Tagen öffentlich auf. Das obertägige, bauliche Vorhaben  ist vom Gesuchsteller auf der Projektparzelle auszustecken.

Bewilligungen und Konzessionen nach dem Gesetz über die Nutzung des Untergrundes schliessen die baurechtlichen Bewilligungen ein (§309 Abs. 2 PBG).


Allgemeine Anforderungen

Folgende grundlegenden Bedingungen müssen für eine Erteilung einer Bewilligung oder Konzession erfüllt sein:

  • Die öffentlichen Interessen (Sicherheit, Umweltschutz, Wirtschaftlichkeit) müssen ausreichend gewahrt werden
  • Die Rechte Dritter dürfen nicht unzumutbar eingeschränkt werden
  • Das AWEL kann die Bewilligungs- oder Konzessionserteilung von einer Sicherheitsleistung abhängig machen
  • Eine ausreichende Versicherungsdeckung oder eine gleichwertige Sicherheit muss vorliegen
  • Es besteht eine Verpflichtung zum Rückbau sowie zum Nachweis der Finanzierung des Rückbaus
  • Ein Nachweis der Finanzierung des Vorhabens inkl. der Kosten für Erkundung kann eingefordert werden.
  • Ein Nachweis der Wirtschaftlichkeit muss erbracht werden.
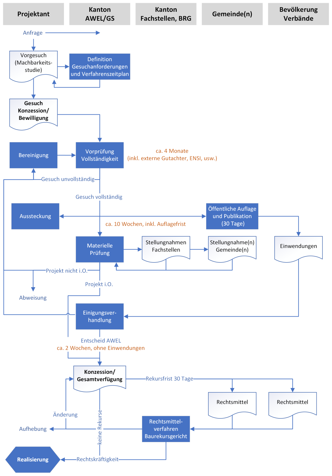
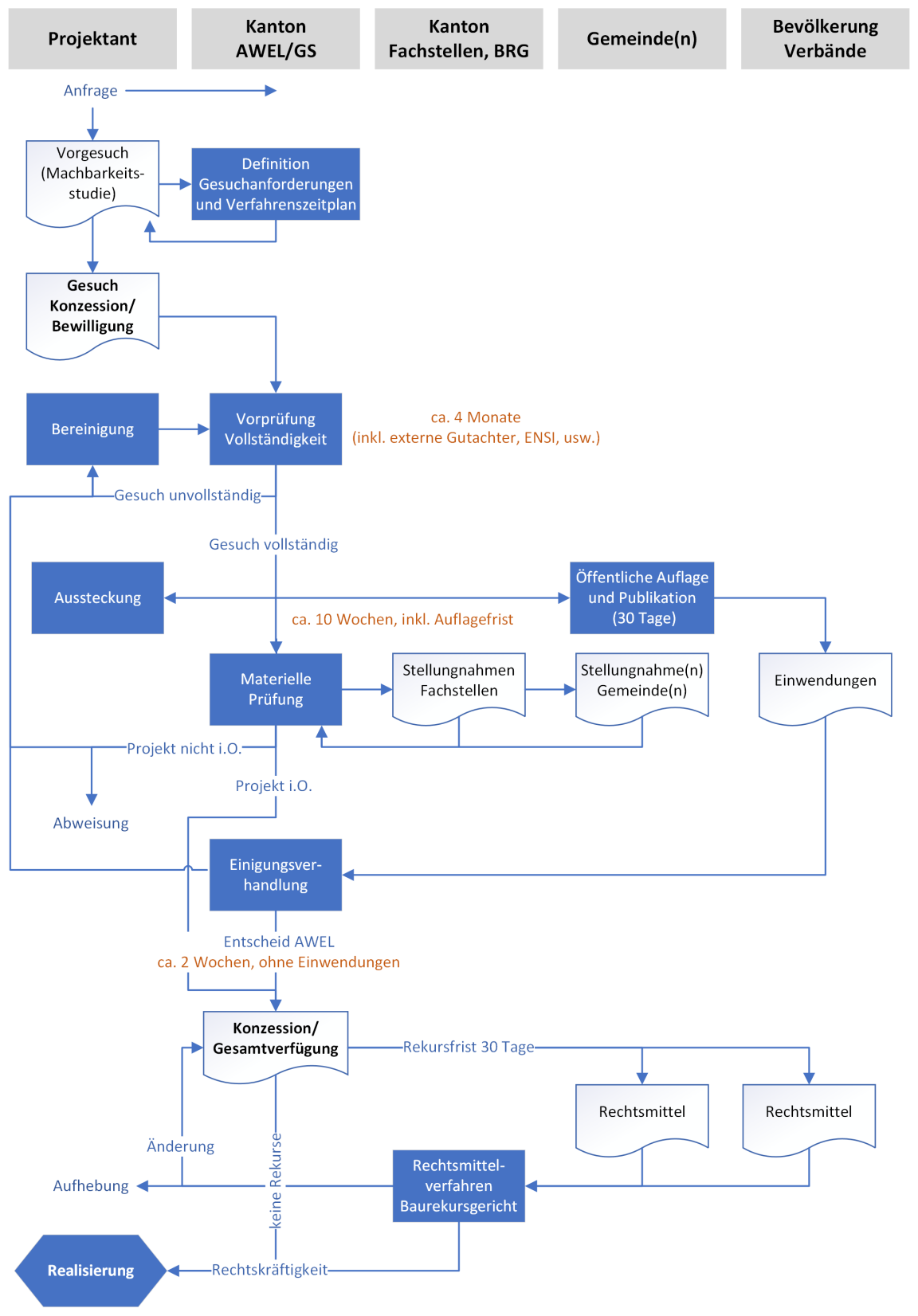
Der Prozessablauf zeigt auf, welche Aufgaben in zeitlicher Reihenfolge von den Akteuren Projektant, kantonales Amt, kantonale Fachstelle, Gemeinde und Bevölkerung oder Verbänden getätigt werden auf dem Weg zum Erhalt einer Bewilligung oder Konzession.
Der Prozessablauf zeigt auf, welche Aufgaben in zeitlicher Reihenfolge von den Akteuren Projektant, kantonales Amt, kantonale Fachstelle, Gemeinde und Bevölkerung oder Verbänden getätigt werden auf dem Weg zum Erhalt einer Bewilligung oder Konzession.

UVP-Pflicht bei einer Leistung von mehr als 5 MWth

Anlagen zur Nutzung der Erdwärme (einschliesslich der Wärme von Grundwasser) mit einer thermischen Leistung von mehr als 5 MW sind UVP-pflichtig (UVPV Anhang).

Allgemeine Hinweise 

Einwendungen und Rekurse

Gegen das Vorhaben kann jede Person, die durch das Vorhaben berührt ist und ein schutzwürdiges Interesse nachweist, innerhalb der Auflagefrist Einwendungen machen. Bei Einwendungen kann ein Einwendungsverfahren durchgeführt werden, bei ausbleibender Einigung entscheidet das AWEL über die Erteilung der Bewilligung oder Konzession. Rekursinstanz ist das Baurekursgericht, kantonale Verbände haben ein Verbandsbeschwerderecht.

Gebühren

Das AWEL erhebt für Bewilligungen und Konzessionen nach GNU folgende Gebühren: Eine einmalige Verleihungsgebühr für die Bewilligungs- oder Konzessionserteilung sowie eine einmalige oder wiederkehrende Nutzungsgebühren bei Konzessionen. Details regelt die Verordnung über die Nutzung des Untergrundes (VNU).

Umgang mit Daten

Es besteht ein erhebliches öffentliches Interesse an der Erforschung des Untergrundes. Sämtliche Daten und Informationen (inkl. Materialproben) müssen dem AWEL unentgeltlich zur Verfügung gestellt werden. Daten und Materialproben werden vom AWEL nicht an private Dritte weitergegeben, sie dürfen aber an andere staatliche Institutionen und Forschungseinrichtungen weitergegeben werden. 

Primäre und prozessierte primäre Daten können nach 5 Jahren veröffentlicht werden, die Veröffentlichung sekundärer Daten (Interpretationen) bedarf jedoch stets der Zustimmung des Berechtigten. 

Beschränktes Vorzugsrecht bei Erkundung des Untergrundes

Eine durchgeführte, erfolgreiche Erkundung führt nicht zu einem grundsätzlichen Vorzugsrecht über den Erhalt einer Konzession. Es besteht jedoch ein beschränktes Vorzugsrecht, indem der Zuschlag derjenige Gesuchsteller erhält, der die öffentlichen Interessen am besten wahrt und, falls kein Unterschied in der Wahrung der öffentlichen Interessen besteht, der den Untergrund erforscht hat.

Für den Fall einer erfolgreichen Erkundung, ohne Zuschlag bei der Konzessionserteilung, entsteht ein Ausgleichsanspruch, bestehend aus angemessenen und erforderlichen Auslagen und einem angemessenen Gewinn.

Einbezug der Öffentlichkeit

Eine frühzeitige Information und der Einbezug der Öffentlichkeit werden sehr empfohlen.

Grundsätzliche Empfehlung

Erarbeiten Sie Ihr Gesuchsanliegen zusammen mit der Sektion Grundwasser und Wasserversorgung um Fehlplanungen zu vermeiden.

Ansprechperson

Gabor Fuchs

Sektion Grundwasser & Wasserversorgung

gabor.fuchs@bd.zh.ch
+41 43 257 44 21

Kontakt

Amt für Abfall, Wasser, Energie und Luft – Sektion Grundwasser und Wasserversorgung

Adresse

Stampfenbachstrasse 14
8090 Zürich
Route (Google)
Adresse wurde kopiert Adresse konnte nicht kopiert werden

Telefon

+41 43 259 32 07

Sekretariat


Bürozeiten


Montag bis Donnerstag
7.30 bis 12.00 Uhr und
13.30 bis 17.00 Uhr

Freitag
7.30 bis 12.00 Uhr und
13.30 bis 16.00 Uhr

E-Mail

gewaesserschutz@bd.zh.ch

Für dieses Thema zuständig: