Aufgabenerfüllung & Organisation

Wir sind verantwortlich für den Vollzug der direkten Steuern des Bundes, des Kantons und der Gemeinden. Wir verantworten die Erbschafts- und Schenkungssteuern, die Quellensteuern und die Nachsteuern und Steuerstrafen.

Organisation

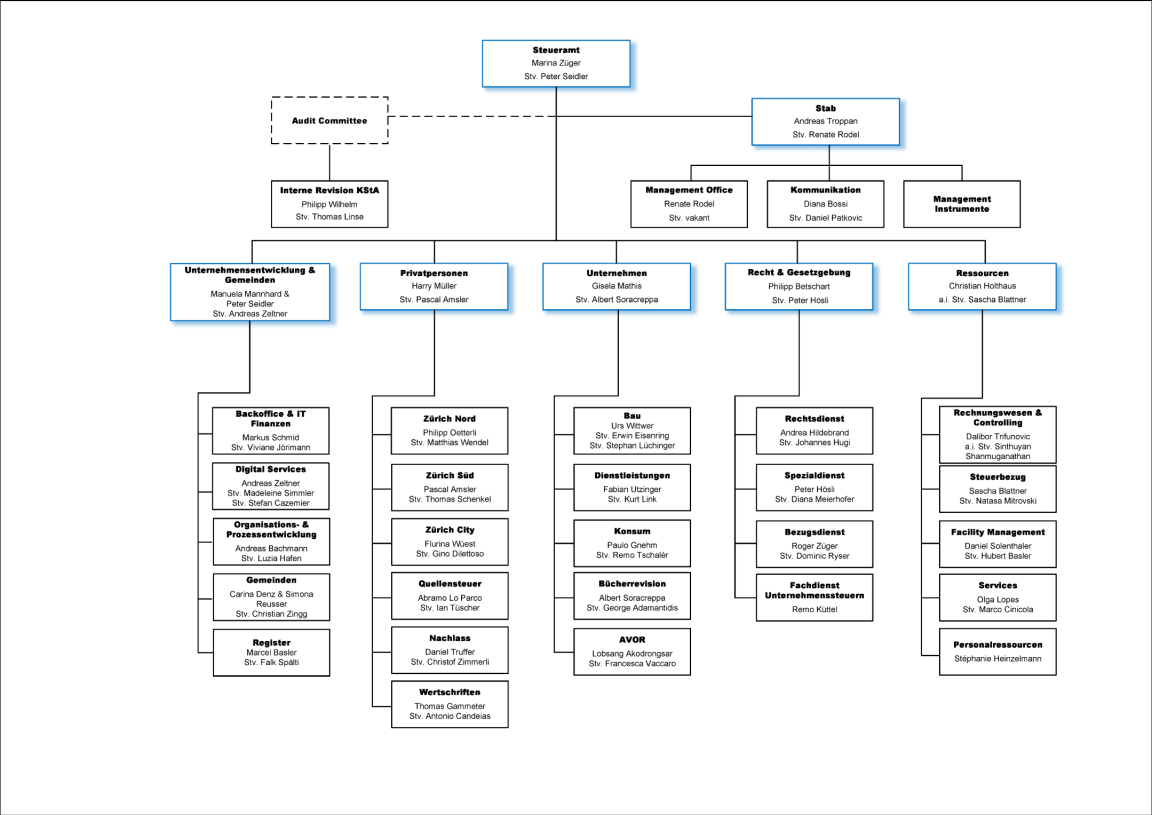
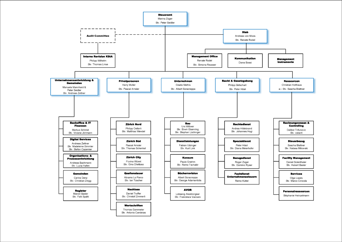
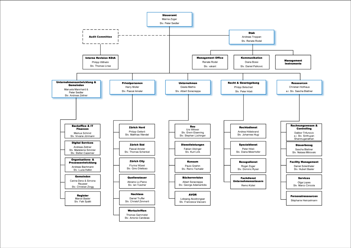
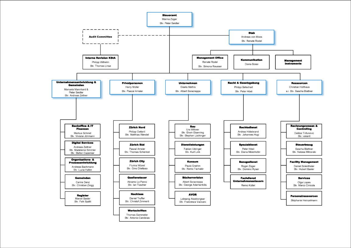
Das kantonale Steueramt gliedert sich in fünf Bereiche und in Stabsfunktionen.

Organigramm Kantonales Steueramt

Organigramm Kantonales Steueramt
Organigramm Kantonales Steueramt: Stand 10.02.2026 Bild «Organigramm Kantonales Steueramt» herunterladen

Mitglieder der Geschäftsleitung

Chefin Steueramt, Co-Leiterin und Co-Leiter Unternehmensentwicklung & Gemeinden, Leiter Privatpersonen, Leiterin Unternehmen, Leiter Recht & Gesetzgebung, Leiter Ressourcen, Leiter Stab.

Unternehmensentwicklung & Gemeinden

Digital Services für Entwicklung und Betrieb der digitalen Fachlösungen, Organisation und Prozessentwicklung mit einem zentralen Projekt- und Portfoliomanagement, sachlogisches Zusammenfassen der Gemeindethemen zur Stärkung der Zusammenarbeit mit den Gemeinden, Betrieb und fachliche Weiterentwicklung des Registers, Innovations- und Personalentwicklung im Rahmen der Unternehmensentwicklung.

Privatpersonen

Veranlagung von komplexeren Steuererklärungen von unselbständig oder nicht erwerbenden natürlichen Personen, Durchführung der Quellensteuer, Veranlagung der Erbschafts- und Schenkungssteuer, Beurteilung von Mitarbeiterbeteiligungen, Bewertung von nicht börsenkotierten Wertpapieren und pauschale Steueranrechnung.  

Unternehmen

Veranlagung von Steuererklärungen der juristischen Personen und selbständig erwerbenden natürlichen Personen, Revision bei Unternehmen, Prüfung steuerrechtlicher Vorbescheide.

Recht und Gesetzgebung

Ausarbeitung von Erlassen, Weisungen und Praxisfestlegungen, Fachführung im Unternehmenssteuerrecht, im internationalen und im allgemeinen Steuerrecht, Beantworten von Anfragen und Unterstützung der Organisationseinheiten bei komplexen steuerrechtlichen Fragestellungen, im Rechtsmittelverfahren und im Steuerbezug, Durchführen von Nachsteuer- und Steuerstrafverfahren, Durchführen von Erlass- und Arrestverfahren, Vertretung des Staats vor Bundes- und Verwaltungsgericht.

Ressourcen

Rechnungswesen und Controlling, Steuerbuchhaltung, Bezug der Steuern in der Zuständigkeit des kantonalen Steueramts, Nutzervertretung und zentrale Dienste am Standort des kantonalen Steueramts, Betreuen der operativen Personalprozesse.

Stab

Vorbereitung und Steuerung der Prozesse und Sitzungen der Geschäftsleitung; Kommunikation; Zentrale Management-Systeme: Risk- & Compliance Management , Internes Kontrollsystem, Management der Informationssicherheit.

Verhaltenskodex

Die schweizerische Steuerrechtspraxis ist geprägt von einem respektvollen Umgang zwischen den steuerpflichtigen Personen, den Steuervertretungen und den Steuerverwaltungen. Zu diesem respektvollen Umgang gehören ein offener und sachbezogener Austausch zwischen den beteiligten Parteien.

Deshalb halten die Eidg. Steuerverwaltung (ESTV), die Schweizerische Steuerkonferenz (SSK) sowie EXPERTsuisse zusammen mit dem IFF-HSG als Wissenschaftspartner Grundsätze und Verhaltensregeln schriftlich in Form eines Verhaltenskodex fest. Der Verhaltenskodex soll eine effiziente Anwendung der gesetzlichen Vorgaben ermöglichen und das historisch gewachsene Vertrauensverhältnis zwischen steuerpflichtigen Personen, Steuervertretungen und Steuerverwaltungen nachhaltig stärken.

Informationsbestände

Sämtliche Akten und Daten, die das Steueramt bei der Erfüllung seiner Aufgaben als kantonale Amtsstelle produziert, werden im Verzeichnis der Informationsbestände beschrieben. Einige Aktengruppen werden organisationsübergreifend genutzt, die anderen selbständig von den jeweiligen Organisationseinheiten verwaltet.

Die mit Abstand grösste Aktengruppe sind die Steuerdossiers. Das Steueramt führt seine Dossiers in rechtlich-administrativ verbindlicher Form zum Teil auf Papier, zum Teil auch elektronisch (im Fall der Steuerdossiers seit 2006). Als Hilfsmittel und zu Verzeichnungszwecken werden verschiedene digitale Systeme eingesetzt.

Die Organisationseinheiten verfügen selbständig über die Informationen in ihrem Zuständigkeits- und Tätigkeitsbereich, sofern nicht auf die im Verzeichnis erfassten, organisationsübergreifenden Informationsbestände zugegriffen wird.

Datenschutzerklärungen

Hier weisen wir unsere Datenschutzerklärungen aus, die öffentlich zugänglich sein müssen.

Weiterführende Informationen

Verwenden Sie die Akkordeon-Bedienelemente, um die Sichtbarkeit der jeweiligen Panels (unterhalb der Bedienelemente) umzuschalten.

Kontakt

Kanton Zürich - Steueramt

Adresse

Bändliweg 21
8090 Zürich
Route (Google)
Adresse wurde kopiert Adresse konnte nicht kopiert werden


 

E-Mail

Kontaktformular

Damit wir Ihre Anfrage optimal bearbeiten können, benutzen Sie bitte unser Kontaktformular